城陽市ボッチャ協会
HOME
>
事業計画と実績報告
> 令和8年度の事業計画
令和8年度の事業計画
城陽市ボッチャ協会について
新着情報について
第4回ボーダレスボッチャ山城大会のお知らせ
練習会日程
大会の要項と申込書
第4回ボーダレスボッチャ山城大会の要項・申込書・チラシ
活動概要
令和7年活動概要
令和6年度活動概要
事業計画と実績報告
令和8年度の事業計画
令和7年度実績報告
ボッチャのガイド
リンク集
城陽市ボッチャ協会
プロフィール
携帯のバーコードリーダーでQRコードを読み取ることで携帯版ホームページへアクセスできます。
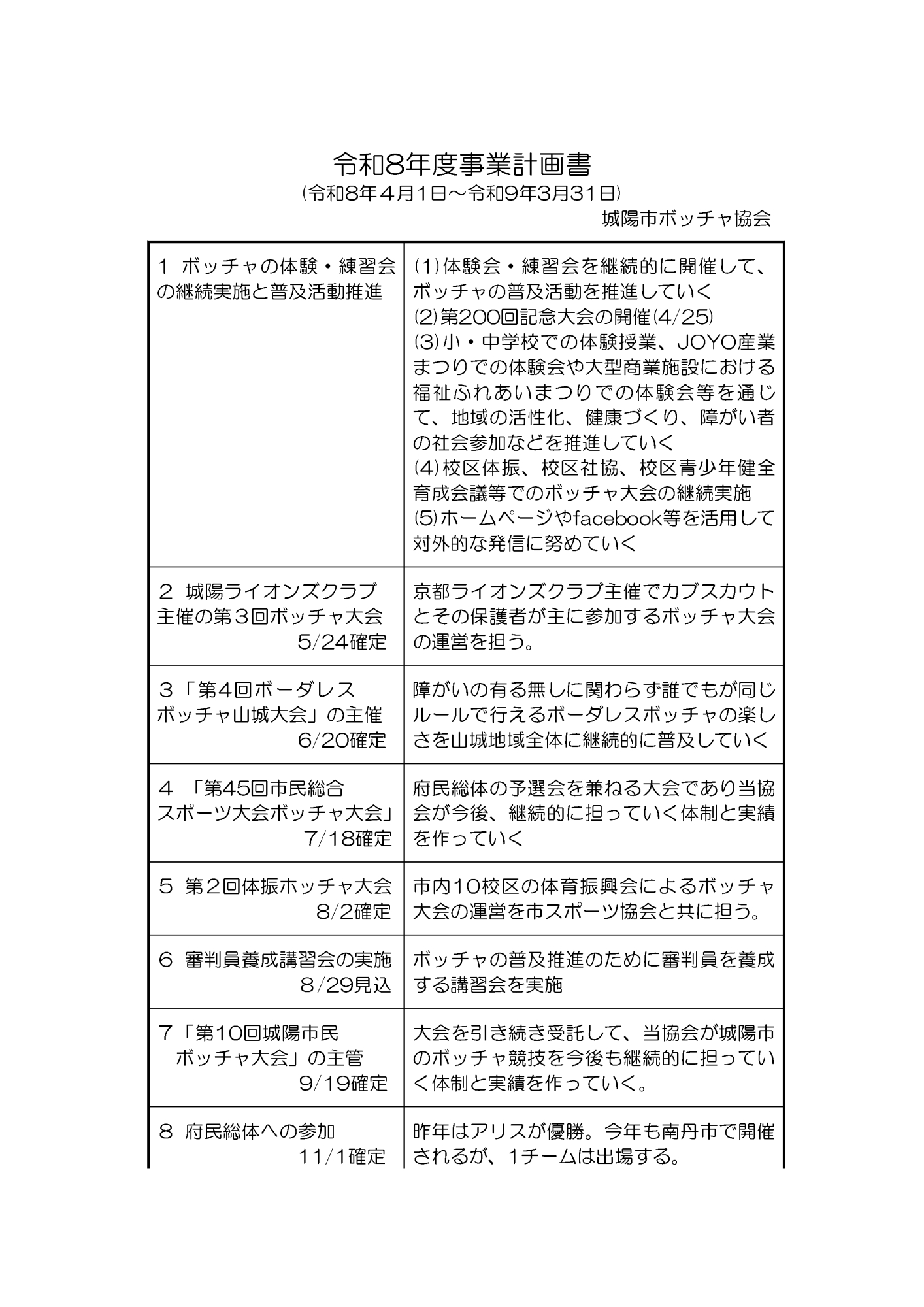
令和8年度の事業計画
令和8年度の事業計画です。
令和8年度の事業計画1
令和8年度の事業計画2
城陽市ボッチャ協会 some rights reserved.